# 门户开发及栏目挂载
# 说明
由于现在设计上,门户能够配置任何功能进行展示,为了方便代码的维护和管理,对门户进行了功能块组件化分割。
# 概览
门户设计

# 新建门户
下面用LayoutTest门户举例,如何新建一个门户页面
# start
- 1.下载工程工程脚手架 (opens new window),运行
npm i安装依赖 - 2.在
layout/pages/下拷贝LayoutShangJi文件夹,重命名LayoutTest - 3.在
layout/pages/main.js中修改import App from './pages/LayoutTest/home.vue'指向到自己的栏目工程,此main.js是本地启动的关键,只是测试用,真正打包的main.js在layout/pages/LayoutTest/下 注:任何需要打包的属性,一定得加入到layout/pages/LayoutTest/下的main.js中
# step1
门户中如果引用栏目组件,main.js中推荐加入以下设置
// 主题字段,如果白色背景或者单独定制门户,则不需要设置。
Vue.prototype.$themes = 'black';
// 注入基础栏目组件支持
import Cap4ColumnBase from '_columns/cap4-column-base';
Vue.use(Cap4ColumnBase);
// 远程挂载组件(可选,只有远程挂载才会使用)
import Cap4ColumnComponent from '_columns/cap4-column-component';
Vue.use(Cap4ColumnComponent);
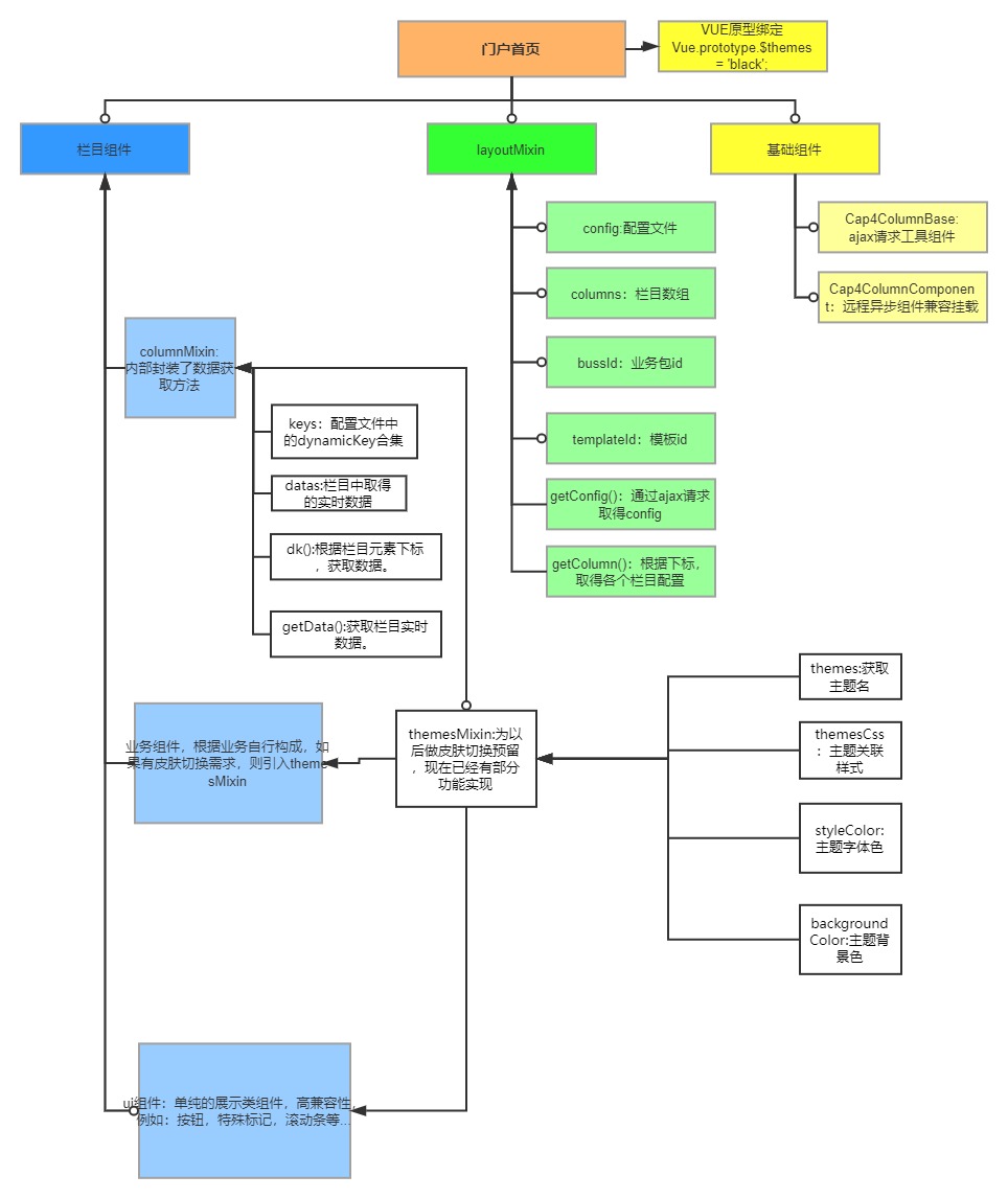
# step2
门户的主要处理逻辑(layout/pages/LayoutTest/home.vue)需要引入_utils/mixin/layoutMixin
引入后在mounted中通过this.getConfig()获取本模板配置信息。
直接通过this.getColumn(index)分割配置信息,将栏目配置信息分发给各个栏目。
以下参数可以直接用this.xxx访问到,部分参数在调用this.getConfig()后才能获取。
| 参数 | 说明 | 类型 | 备注 |
|---|---|---|---|
| config | 模板配置文件 | Object | 无 |
| columns | 栏目配置列表 | Array | 无 |
| bussId | 业务包id | String | 从url上获取 |
| templateId | 模板id | String | 从url上获取 |
# step3 创建配置文件
创建配置文件必须得理解栏目、栏目元素两个概念,一个模板包含多个栏目,一个栏目包含多个栏目元素。

门户设计
配置文件示例:
{
"columns": [ --------------------------------------------------------门户模板包含的栏目数组
{
"elements": [ ---------------------------------------------------栏目中包含的栏目元素数组
{
"name": "本月商机成交量",
"dynamicKey": "02440231-5E99-4D15-8FAC-57A3CA03F07C",
"type": 4 ---------------------------------------------------栏目元素类型,影响门户设置数据源配置范围。
},
{
"name": "本月商机成交量",
"dynamicKey": "02540231-5E99-4D15-8FAC-57A3CA03F07C",
"type": 5 ---------------------------------------------------type5为快捷入口,不会再页面上有显示内容,只影响点击跳转
}
],
"name": "待完成工作任务",
"state": "1", ---------------------------------------------------栏目状态,后端可操作此字段来修改栏目显示状态。
"type": 4 -------------------------------------------------------栏目类型,影响门户设置栏目配置的栏目类型显示。
},
{
"elements": [
{
"name": "待完成项目任务",
"dynamicKey": "03440231-5E99-4D15-8FAC-57A3CA03F07C",
"type": 4
},
{
"name": "待完成项目任务",
"dynamicKey": "03540231-5E99-4D15-8FAC-57A3CA03F07C",
"type": 5
}
],
"name": "待完成项目任务",
"state": "1",
"type": 4
}
],
"name": "任务管理模板",
"type": 1
}
# 模板配置文件结构
| 参数 | 说明 | 类型 | 可选值 |
|---|---|---|---|
| columns | 参照栏目配置:column | Array | 无 |
| name | 模板名称【必须】 | String | 无 |
| type | 模板类型【必须】 | Number | 0:pc&移动 |
1:pc
2:移动 |
# 栏目配置结构column
| 参数 | 说明 | 类型 | 可选值 |
|---|---|---|---|
| elements | 参照栏目元素配置:element | Array | 无 |
| name | 栏目名称【必须】 | String | 无 |
| state | 栏目开关状态【必须】 | Number | 无 |
| type | 栏目类型【必须】 | Number | 0 default 未指定 |
1 queryResult 查询结果
2 caclResult 统计结果
3 flowList 流程列表
4 businessTarget 业务指标
5 shortCut 快捷方式
6 unflowList 无流程列表
7 noData 无须配置数据源
8 menuCollection 菜单合集 | | componentName | 动态挂载时需要指定此栏目挂载的组件名【可选】
配置了这个字段才能使用Cap4ColumnComponent动态挂载 | String | 无 | | componentUrl | 指定组件的url路径(可不用vue组件,如果是.html结尾会自动使用ifram加载)【可选】
| String | 无 |
# 栏目元素配置结构element
| 参数 | 说明 | 类型 | 可选值 |
|---|---|---|---|
| name | 栏目元素名称【必须】 | String | 无 |
| dynamicKey | 全局唯一key【必须】 | String | 无 |
| type | 栏目元素类型【必须】 | Number | 0 default 未指定 |
1 queryResult 查询结果
2 caclResult 统计结果
3 flowList 流程列表
4 businessTarget 业务指标
5 shortCut 快捷方式
6 unflowList 无流程列表
7 noData 无须配置数据源
8 menuCollection 菜单合集 | | page | 取得查询或者统计时候
可分页取得数据【可选】 | Object | {
page:1(从1开始,必须),
pageSize:50(默认50,可选)
} | | columnIndex | 返回第几列数据,如果大于总列数则返回最后一列【可选】 | Number | 无 | | maxColumnLength | 限制(统计查询)最大返回列【可选】 | Number | 无 | | completeCrossColumn | 限制(统计查询)最大返回列,可能产生不完整交叉项,
如果为true则舍弃不完整交叉组,返回可能小于最大返回列【可选】 | Boolean | 无 | | extend | 扩展字段【可选】 | Object | 无 |
# step4 上传商城
现在写的config文件没有栏目id跟栏目元素id。这两个id是经过后台处理后,由后台分配的,本地调试需要进行商城上传下载。
后台处理后的config文件,栏目和栏目元素被分配了id,这时候才能获取数据。
后台处理后config示例:
{
"templateFolder": "2346017665022313537", --------------------------------------- 后端分配的模板id,此id一般在url上直接获取
"columns": [{
"columnId": "165012826161365089", -------------------------------------- 后端分配的栏目id
"elements": [{
"elementId": "1152844087841408814", ---------------------------- 后端分配的栏目元素id
"name": "新建菜单合集",
"dynamicKey": "01863984-0646-49C6-BD8F-780ACEE28521",
"type": "8"
}],
"name": "新建菜单合集",
"state": "1",
"type": "8"
}, {
"columnId": "3115505023330371320",
"elements": [{
"elementId": "4257172996191834010",
"name": "本月新增商机",
"dynamicKey": "02440231-5E99-4D15-8FAC-57A3CA03F07C",
"type": "4"
}, {
"elementId": "4088305993474785437",
"name": "本月新增商机",
"dynamicKey": "02540231-5E99-4D15-8FAC-57A3CA03F07C",
"type": "5"
}],
"name": "本月新增商机",
"state": "1",
"type": "4"
}, {
"columnId": "2627389823276306095",
"elements": [{
"elementId": "7556469782579068978",
"name": "本月新增客户",
"dynamicKey": "03440231-5E99-4D15-8FAC-57A3CA03F07C",
"type": "4"
}, {
"elementId": "2070180027328514266",
"name": "本月新增客户",
"dynamicKey": "03540231-5E99-4D15-8FAC-57A3CA03F07C",
"type": "5"
}],
"name": "本月新增客户",
"state": "1",
"type": "4"
}, {
"columnId": "3735702750817242562",
"elements": [{
"elementId": "4357802298177374266",
"name": "本月商机成交量",
"dynamicKey": "04440231-5E99-4D15-8FAC-57A3CA03F07C",
"type": "4"
}, {
"elementId": "-2211378874524548588",
"name": "本月商机成交量",
"dynamicKey": "04540231-5E99-4D15-8FAC-57A3CA03F07C",
"type": "5"
}],
"name": "本月商机成交量",
"state": "1",
"type": "4"
}, {
"columnId": "-3940581403590308363",
"elements": [{
"elementId": "126384694740273687",
"name": "本月成交金额",
"dynamicKey": "054CDA7B-479D-4F9B-A21A-431C9D68F75B",
"type": "4"
}, {
"elementId": "-2482746810529855644",
"name": "本月成交金额",
"dynamicKey": "055CDA7B-479D-4F9B-A21A-431C9D68F75B",
"type": "5"
}],
"name": "本月成交金额",
"state": "1",
"type": "4"
}, {
"columnId": "-2923792911191421994",
"elements": [{
"elementId": "-9001353740858146132",
"name": "客户来源分析",
"dynamicKey": "06233BE8-89EF-4F6A-BD78-FEFD5BA37840",
"type": "2"
}, {
"elementId": "8698323620921229485",
"name": "更多",
"dynamicKey": "0653D5B7-05BB-4BBD-B8CD-06B4ABC2508A",
"type": "5"
}],
"name": "客户来源分析",
"state": "1",
"type": "2"
}, {
"columnId": "-5055874239504298447",
"elements": [{
"elementId": "-835606408726230998",
"name": "本于销售业绩PK",
"dynamicKey": "07233BE8-89EF-4F6A-BD78-FEFD5BA37840",
"type": "2"
}, {
"elementId": "8798617162677897017",
"name": "更多",
"dynamicKey": "0753D5B7-05BB-4BBD-B8CD-06B4ABC2508A",
"type": "5"
}],
"name": "本于销售业绩PK",
"state": "1",
"type": "2"
}],
"name": "商机管理模板",
"type": "1",
"templateId": "2346017665022313537"
}
# step4-1
执行npm run dist:layout,选择LayoutTest进行打包,打包后在dist_layout文件夹下找到LayoutTest.zip,用于上传商城
上传文档:更新商城主题包文档 (opens new window)
# step4-2 本地调试
需要在本地启动v5后台,在门户设置中下载刚上传的主题包,配置权限。
通过预览获取config的路径和业务包id、模板id,获取到这些参数以后,配置本地env文件layout/env/env.js
最后通过npm dev:layout本地启动门户首页。
# step5 门户开发
参照示例门户、通过import引入标准栏目组件。
注:如果组件没有在工程下,需要远程加载,则使用Cap4ColumnComponent来代理加载,vue组件是.js结尾,支持.html结尾的组件
<Cap4ColumnComponent
src="http://10.5.5.200:4000/static/wwc/cap4-pc-ui-eg/index.js" // 远程栏目组件挂载地址
:templateId="templateId" // 挂载栏目组件的参数
:bussId="bussId" // 挂载栏目组件的参数
:column="getColumn(5)"> // 挂载栏目组件的参数
</Cap4ColumnComponent>
# step6 eg数据制作
在LayoutTest\config下有data.json,这个是门户的默认数据,当刚下载门户模板没有数据获取时候,由这个json文件填充。
data.json与config.json是一一对应的,参照config.json的dynamicKey对应创建data.json的数据。
# end 门户再次上传
引入栏目组件后的门户网站,再次上传商城,重新配置数据源。
快速跳转