# 单据数据集成
# 使用场景
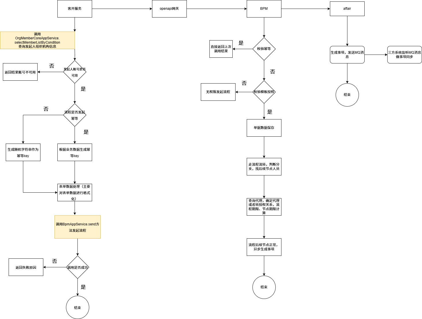
应用的和流程的配置都在V8平台,包括实体定义、页面配置、流程图配置,配置完成启用流程后,流程发起入口在三方系统,由Openapi发起流程,后续流转可以在V8系统,也可以通过Openapi流转流程。
流程操作Openapi使用可以参考:https://open.seeyoncloud.com/v8dev/2364/2436/2440.html
# 业务流程如下

# 简单示例
应用和流程配置


配置好了后,发布应用并启用,然后外部系统调用发起流程的Openapi(XXX/bpm/case/send)发起流程。发起后根据流程配置后续节点就会生成待办事项,根据事项可以从外部系统调用Openapi提交流程或者在V8系统中处理流程。
编撰人:fuchengzhi、shugang
← 三方系统流程模板同步至V8 接入说明 →